BTC/HKD-0.41%
ETH/HKD-0.62%
LTC/HKD+1.47%
ADA/HKD+1.82%
SOL/HKD+1.44%
XRP/HKD+0.17%原文作者:Alec Chen,Volt Capital
原文編譯:Kxp,BlockBeats

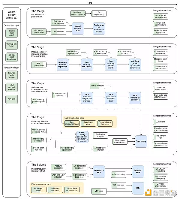
「合并」(The Merge),即 Ethereum 向權益證明網絡轉換,計劃將在今年 9 月底前在主網完成。本次升級旨在系統性提升區塊鏈的可訪問性,并將 Ethereum 從 Bitcoin 式的工作證明共識機制過渡到權益證明系統。Ethereum 從執行分片轉向以 Rollup 為中心的路線圖是為迎接下一個 10 億用戶而擴展區塊鏈的關鍵一步。正如我們之前的文章《模塊化區塊鏈之探索》中所指出的那樣,模塊化架構中的數據可用性和分片可以讓區塊鏈在不犧牲去中心化的情況下擴展吞吐量。同時,文章就數據可用性、Rollup 和故障/有效性證明進行了深入探討,為進一步了解合并的背景與目標打下了基礎。本文將對合并的技術細節、Ethereum 的新路線圖,以及這一變化對用戶和開發者的意義進行深入分析。

來源: @ptrwtts
最初,Ethereum2.0 的計劃(現在已經放棄該術語)是想通過將主網劃分為 64 個分片,每個分片都有獨立的礦工/驗證者來實現可擴展性。然后,用戶將根據擁堵情況、利用率和吞吐量,將交易發送到特定的分片。由于 Rollup 的不斷發展,加上執行分片的復雜性,原來以執行分片為中心的可擴展性路線圖就不再適用了,于是人們便開始采用數據分片。在 Ethereum 團隊看來,Rollup 將成為 Ethereum 擴展的關鍵要素,他們計劃讓升級后的 Ethereum 成為一個強大的結算和數據可用性層,并讓 Rollup 從中獲得安全性。
動態 | 西秀區干部大講堂專題解讀區塊鏈:12月3日,2019年第六期西秀干部大講堂在西秀文化中心開講,邀請中誠區塊鏈研究院副院長、中國金融培訓中心專家講師、國家信息工程研究院專家講師馬強,為全區廣大干部職工專題解讀了區塊鏈相關內容。
講座上,主講人從什么是區塊鏈、區塊鏈核心技術的突破與發展、區塊鏈在各個行業的典型應用、區塊鏈在政務服務和政務監管中的典型應用、探索使用區塊鏈賦能誠信建設、政府部門如何有效參與和監管企業區塊鏈應用等方面,給大家做了詳細的講解,詳細介紹區塊鏈的發展歷程及所帶來的經濟效益,并就區塊鏈的現狀和未來進行具體的分析展望,還與現場的參會人員進行了互動解答。
通過這次講座,大家對區塊鏈在建設網絡強國、發展數字經濟、助力經濟社會發展等方面的作用,有了較為全面的認識,也為今后西秀區在提高運用和管理區塊鏈技術能力、加速推進以信息技術帶動全區經濟高質量發展奠定了一定的基礎。(西秀區委宣傳部)[2019/12/6]

來源: ETH2 Book
與普遍觀點不同的是,合并的目的其實不是為了降低交易成本,而是要將 Ethereum 轉變為一個用于 Rollup 的基礎設施層,而建設信標鏈則是實現這一目標的首個關鍵步驟。Ethereum 將從之前的「工作證明」系統轉變為「權益證明」系統,而在這個系統中,質押者要想生產區塊必須提供抵押品,以此來杜絕任何不誠實的行為。在共識系統轉移到權益證明上之后,驗證委員會將作為原語被引入,從而加強了網絡共識,為形成高效的協議內數據可用性層做了鋪墊。信標鏈負責協調質押者,并不像今天的 Ethereum 那樣處理或執行交易。更具體地說,合并其實是將 Ethereum 的舊執行層與信標鏈提供的新共識引擎合并,將利用工作證明體系下礦工的現有算法轉換成股權證明體系下驗證者的協調網絡。同時,這一轉變也為分片奠定了基礎:以前,在工作證明體系下,礦工的工作并無記錄,所以她們可以任意停止工作并離開網絡;而在權益證明體系下,信標鏈會將所有受批準的區塊生產者都登記在冊,并且可以協調、并行化驗證者的投票。
動態 | 比特幣COT持倉周報解讀:Asset Manager賬戶空頭持倉為0 短期維持看多判斷:美國商品期貨委員(CFTC)今日發布了截止5月7日的交易員持倉報告(COT),報告顯示,芝加哥期貨交易所(Cboe)比特幣期貨持倉量共2607手,環比減少103手。杠桿基金多單226手,空單887手,凈空頭數量為661手。芝加哥商品交易所(CME)比特幣期貨持倉量為4388手,環比增加75手,杠桿基金多頭合約為1941手,空頭合約為2692手,凈空頭合約為751手。上周Ass..[2019/5/11]

來源: ETH2 Book
驗證者委員會的形成是信標鏈的一項重要創新,它們由信標鏈隨機分配,負責對區塊進行投票并形成共識。委員會的綜合投票被稱為見證消息,方便人們通過檢查委員會的投票來輕松驗證信標鏈的狀態,與由單一驗證者進行的驗證相比,這種做法最大限度地減少了區塊大小和數據增長。同時,見證消息也加強了共識,因為在這種模式下,創建分叉將需要大量驗證者的參與。此外,驗證者將被定期更換,以防部分心懷不軌的驗證者串通起來發動攻擊。

來源: Flashbots
聲音 | 證券日報:應正視區塊鏈信息服務備案編號的作用 不可過度解讀:據證券日報4月2日報道,日前,國家互聯網信息辦公室官網發布公告,披露第一批共197個境內區塊鏈信息服務名稱及備案編號。值得注意的是,“備案編號”并不能看做是給區塊鏈披上合法的“黃馬甲”,應正確認識“備案編號”的作用。網信辦表示,備案僅是對主體區塊鏈信息服務相關情況的登記,不代表對其機構、產品和服務的認可,并強調,任何機構和個人不得用于任何商業目的。[2019/4/2]
合并后,Ethereum 將對共識層進行提議者-構建者分離。Vitalik 認為,所有區塊鏈最終都應該能進行中心化的區塊生產和去中心化的區塊驗證。由于分片后的 Ethereum 區塊數據非常密集,出于對數據可用性的高要求,區塊生產就必須是中心化的。同時,我們也必須設置去中心化的驗證者集,用于驗證區塊并執行數據可用性抽樣。
構建者角色用用戶交易構建 Ethereum 執行有效載荷區塊,并將其與競標一起提交給提議者(驗證者集的隨機選擇子集)接受。一旦提議者接受了有效載荷,他們就會在區塊上簽字,并通過網絡傳播它。由于發送給提議者的有效載荷被剝離了交易內容,這種結構消除了驗證者在前面追趕的可能性。在一個有效的市場中,區塊空間市場的引入也激勵建設者參與 MEV 競價,從而讓去中心化的驗證者獲得大部分的 MEV 獎勵。與模擬 Ethereum 相比,這種設置可以有效防止礦工破壞共識的穩定性,并減少有害 MEV 的產生。

分析 | 2100ETH交易手續費事件不宜過分解讀:據獵豹區塊鏈安全中心輿情數據監控顯示,2100ETH交易手續費事件引起了超過20余家主流媒體關注報道。獵豹區塊鏈安全中心研究員對2月19日以太坊上的交易全面分析后發現,剔除這5筆異常交易后,平均交易手續費(總交易手續費/交易筆數)為0.000906ETH,約為0.13美元,與最近7日的數據相比沒有明顯異常。[2019/2/20]
Source
雖然提議者與構建者分離的設計最初是為了抵消 MEV 的有害外部性和中心化力量,但 Ethereum 核心團隊意識到它也可以服務于數據分片。
Danksharding 以核心貢獻者 Dankrad Feist 的名字命名,其主要創新是一個合并的收費市場,取代了原來數量固定、具有不同區塊和提議者的分片,特定時間內的所有交易和數據將由提議者挑選。該提議者背后其實是一個隨機生成的驗證者委員會,負責對區塊鏈數據的可用性進行抽樣。這樣一來,輕客戶端的數據可用性就可以用去中心化的方式加以維護,而受制于合并后區塊內的大量數據,這在單點驗證中根本無法實現。由于共識節點也在執行數據可用性抽樣,因此該模型能夠將結算層、共識層和數據可用性層統一起來。
統一結算和數據可用層為利用有效性證明的 Rollup 打開了新的大門:ZK Rollup 現在能夠與 Ethereum 上的執行層進行同步調用。這增強了新的 L2 原語,如分布式流動性和分形擴展,為在 ZK Rollup 上構建下一代創新型 Dapp 奠定了基礎。
真融寶吳雅楠解讀區塊鏈:風險與機遇共存:21日訊,真融寶董事長吳雅楠談到區塊鏈的重要性和關鍵地位,他表示,區塊鏈是互聯網金融的底層技術架構,互聯網金融的成熟在一定程度上依賴區塊鏈技術的成熟。同時,吳雅楠指出,人行在三年多以前,就組織關于數字貨幣的研討會,隨后成立了央行數字貨幣研究所。從投資角度而言,他表示,個人投資者要特別關注虛擬貨幣作為資產的巨大波動性,主要是技術應用沒有專注于數字貨幣在零售支付方面的應用,而跑到虛擬資產交易方面需要更加慎重;對于機構投資來說,應該著眼于以產業為背景,能夠用區塊鏈改變傳統產業痛點的、并且能建立生態的共鏈。[2018/3/21]
雖然 danksharding 有利于 Ethereum 以后的發展,但它在合并后并不會立刻發揮其全部作用。Proto-danksharding(EIP-4844)是 danksharding 的原始版本,計劃將在 danksharding 全面實施之前發布。該提案創建了一個叫做攜帶 Blob 交易(Blob-carrying transaction)的原語。顧名思義,這類交易是指攜帶叫做 Blob 的數據有效載荷的交易。Blob 將作為分片后 Ethereum 的數據標準:它們與 KZG 多項式承諾(KZG polynomial commitments)捆綁在一起,并且由于與 EVM 執行解耦,Blob 也是一種比調用數據(calldata)更高效的格式。目前來看,Rollup 依舊在使用調用數據將交易數據調回至 Ethereum,產生著高昂的 Gas 成本。在分片化的未來,Rollup 將使用 Blob 來為用戶節省與 EVM 執行相關的 Gas 費用。與此同時,proto-danksharding 的目標就是為開發者提供這種前沿的數據格式,同時通過為他們即將被分片的數據引入單獨的格式和收費市場,從而臨時性地降低其 Rollup 的數據成本。盡管 proto-danksharding 本身并沒有真正實現分片,但卻為分片后的數據格式提供了標準,而這也是構建高效的原生數據可用性層的第一步。
同時,我們也需要考慮 Ethereum 的狀態及其存儲。由于驗證者必須在消費類硬件產品上完成他們的任務,不斷增加的狀態就可能會影響去中心化。Proto-danksharding Blob 與 EVM 執行層相分離,并在大約一個月后被刪除。此外,EIP-4444 可以讓客戶端在大約一年后停止在點對點層提供歷史數據。無論如何,我們必須在協議層執行某種類型的強制性歷史失效(mandatory history expiry),因為分片后每年會增加約 40TB 的歷史 Blob 數據。區塊鏈狀態需要存儲在 RAM 或 SSD 上,然而,歷史存儲,也就是 Ethereum 已經達成共識的數據,可以存儲在廉價的 HDD 上。由于歷史存儲在誠實的少數(1-of-N)信任模型上運行,我們完全不需要在執行實時共識的節點上存儲歷史數據。Danksharding 規范可以確保驗證者存儲并保證他們幾個月內達成共識的數據可用性。之后,這些經過刪減的歷史數據將由第三方存儲起來,如特定應用協議、BitTorrent、Portal 網絡、區塊探索者、個人愛好者或索引協議。

來源: Consensys
在路線圖上,無狀態 Ethereum 是另一個目標。區塊生產者將使用見證信息 witness,這是由執行區塊中交易所需的相關數據組成的證明。然后,客戶端可以利用這個證明來驗證執行區塊所產生的狀態根,它們只需要執行受影響狀態的一部分,而不是全部狀態。在這一設計中,該證明的規模和可用性是兩大核心問題:第一個問題可以通過將 Ethereum 的狀態數據結構從protocol-level specification)來解決。根據 Vitalik 的說法,在擴展 Ethereum 的過程當中,我們需要在保留去中心化驗證的同時,仰仗于擁有專業硬件的中心化區塊生產者。
Danksharding 繼承了 Ethereum 的安全性,也對 Rollup 提出了更高的要求。在將數據可用性與共識和結算層緊密結合來以后,我們就可以升級底層基礎設施,讓 Rollup 可以利用原生數據可用性解決方案,并取消有效性和自愿性的安全假設。這為 Enshrined Rollup 的建設打下了基礎,從而在未來消除治理和智能合約中的風險。與此同時,利用 SNARKs 在協議內進行同步調用的 Enshrined Rollup 也成為了未來區塊鏈擴展的一項關鍵設計。協議內 Rollup 的優勢在于:它將消除智能合約 Rollup 如今每日固定且按區塊數量計量的 Gas 成本;并且,由于計算與共識脫鉤,驗證者就不再需要重新執行交易以驗證區塊;另外,狀態差異可以通過有效性證明得到保證,無狀態客戶端不再需要下載見證證明。有了這些優勢,結算延遲將得到改善,同步性和驗證者帶寬將提升,而且跨鏈橋的安全性也將更有保證。Ethereum 基金會目前正在努力將這種設計落實到 Ethereum 的路線圖中,計劃將 EVM 升級為與 SNARK 兼容的 Enshrined Rollup。
在之前的文章當中,我們討論了模塊化鏈下架構的好處,以及第三方協議正在開發的數據可用性、結算和執行的解決方案。Ethereum 路線圖的主要目標是最大限度地減少信任假設,并通過原生解決方案提供協議內的可擴展性。Ethereum 的基礎層承載了整個去中心化應用的生態系統,有望從根本上改變我們對數字時代的身份、存儲、搜索、聲譽和隱私的思考方式。在我們將 Ethereum 升級為基礎層的同時,也優化了這一應用層,從而讓用戶和開發者可以在一個安全、強大的全球基礎設施中擴展更多用例。對于 Ethereum 來說,它的愿景是為整個世界打造數字化的未來。同時,它將繼續堅守可信中立性原則,不斷發展 Ethereum 的網絡效應、去中心化和安全性,從而鞏固其在未來去中心化網絡中的地位。這樣看來,此次合并便是 Ethereum 為實現這一愿景所邁出的第一步。

Tags:ETHTHEREUMREUtogetherbnb薇拉能上嗎Print The PepeOrbitau TaureumRadioreum
3月30日,加密貨幣交易所OKEx宣布取得日本交易牌照;同日,加密貨幣交易所抹茶亦宣布獲得澳大利亞數字貨幣交易牌照.
1900/1/1 0:00:00珍妮特?杰克遜的億萬富翁前夫維薩姆?阿爾?馬納(Wissam Al-Mana)要求Facebook披露誰是該平臺上利用其形象宣傳加密貨幣欺詐廣告的幕后黑手.
1900/1/1 0:00:00本周,各社區發布信息較多,以太坊終于通過了安全審計,Polkadot則是web3基金會更新了grant名單,COSMOS發布了雙周報,filecoin做了客戶端更新.
1900/1/1 0:00:003月31日下午,京東數科聯合中歐-普洛斯供應鏈與服務創新中心正式發布《2020區塊鏈溯源服務創新及應用報告》.
1900/1/1 0:00:002020年湖南省區塊鏈產業發展重點項目名單3月27日,湖南省工業和信息化廳公布“2020年湖南省大數據和區塊鏈產業發展重點項目”,“隆平鏈(隆平數科)”(以下簡稱:“隆平鏈”)項目上榜.
1900/1/1 0:00:00“云算力是證券。”這是美國監管機構的最新認定。2020年4月8日,得克薩斯州證券委員會(TSSB)和阿拉巴馬州證券委員會(ASC)對Ultra BTC Mining公司及其高管Laura Bra.
1900/1/1 0:00:00