BTC/HKD-4.49%
ETH/HKD-5.93%
LTC/HKD-6.21%
ADA/HKD-7.52%
SOL/HKD-7.35%
XRP/HKD-5.41%DAO賽道的進化:阿桑奇、信徒、云國三大典型DAO分析
編者按
本文作者?徐徐有聲 是深度參與阿桑奇DAO等多個DAO運作的小女生,對DAO賽道理解深入。今天的文章將由她為大家分享?DAO賽道的進化:阿桑奇、信徒、云國三大典型DAO分析 這個主題。
本文內容僅供參考學習,非投資建議。
原文標題:DAO賽道的進化:阿桑奇、信徒、云國三大典型DAO分析
2022年被稱為DAO元年,讓更多人充滿了期待。
1月份的People、2月份的Assange、3月份的Cult、4月份的Nation3,DAO賽道似乎每個月都不缺新的焦點,同時也伴隨著潮起潮落。DAO賽道是最容易讓Crypto不斷出圈、吸引web2等更多人才入圈的最佳路徑,人人都能自由參與。
A16Z的一篇文章中說:“Web3項目要獲得長期成功有三個衡量指標,第一是需要具備明確的目標,第二是擁有一個參與度高且質量優秀的社區,第三要將正確的組織治理方法與目標和社區相匹配”。
把這個框架套入DAO賽道,簡直再適合不過了。經過一段時間與DAO友們交流、思考,我認為:還可以補充兩項具體的衡量指標——有可持續的國庫收入模型和健康的治理決策機制,并確保“自治”內核的堅固。
1. AssangeDAO迭代發展“艱難險阻、方向未明”
自4月中旬前后,AssangeDAO開始演化出“多種共識”之后,我也基本上是“斷更”狀態。有關AssangeDAO的最全資料,可以查閱我之前的文章:
《AssangeDAO中文資料》系列
4月10號以前,AssangeDAO基本上是由華人社區以臨時多簽人、志愿者們自發組成的builder們,推動著這個DAO從治理框架、到日常事務等方方面面的基礎建設,雖然看起來成效“不那么顯著”,但起碼還是比較和諧的“一種共識”狀態。我還在4.11紀念日還發文《阿桑奇如何談“正義”》,以此紀念英雄、并希望呼吁更多人對“阿桑奇精神”本質的關注和思考。
沒想到,這種和諧的社區狀態,很快就被“打破”了。導火索則是,德國@wauland基金會4.9日發推“已撥款580.775ETH(約合170萬$)給了澳大利亞阿桑奇運動組織@AssangeCampaign (gnosis-safe多簽地址為:0xeD2796a21fE3F9a004A53a27947056C1a5c42131)”。Australian Assange Campaign在其官網公布的委員會成員中,阿桑奇兄弟@Gabriel是該組織的副主席。

智能合約基礎設施公司Neutro完成1000萬美元融資:6月21日消息,Cosmos 生態智能合約基礎設施公司 Neutro 宣布完成 1000 萬美元融資,Binance Labs 和 CoinFund 領投,Neutron 是一個利用 Cosmos 生態系統鏈間安全的跨鏈智能合約平臺,允許智能合約開發人員利用基礎架構和安全性在 Cosmos 生態系統中輕松構建可擴展的 DApp。[2023/6/22 21:53:03]
本來,德國基金會撥款給一個長期支持FreeAssange運動的社會組織,倒也無可厚非,似乎不應該引起另一個支持FreeAssange的組織——AssangeDAO社區成員的反對。畢竟,雖組織不同、但使命目標是一致的,都是為了FreeAssange。
然而,就因為這是DAO,它的利益相關方來自Crypto領域多樣化的個體。甚至,至今很多社區成員可能根本就不曾了解過阿桑奇的過去、現在與未來,僅僅也只是知其”名字“而已;看Assange這個字,看的更多也只是個“IP”價值。IP一般出現在什么場合?——商業。
也就是說,很多DAO伙伴期望更多的,可能只是某種商業價值的回報(更簡單直接地說,是更高的JUSTICE回報),與一般的社會運動組織則完全不同。
而在AssangeDAO,關于“DAO究竟是什么”,幾個主要的利益相關始終沒有深度共識討論過,卻“以為”都懂了。有人說,當它叫DAO時就是個DAO;也有人說,當發行和申領了JUSTICE代幣才是DAO,募捐過程不是DAO。我認為這是AssangeDAO自誕生之初就埋藏的最大隱患——沒有共識清楚這個DAO到底是什么(對mission的詳細闡述和內涵解讀)。
所以,當有人向阿桑奇兄弟@Gabriel提問時,他曾在discord上表示”德國基金會的錢目前不可能給到AssangeDAO,DAO的國庫資金要通過DAO自身來解決“。由此,便引發了不同利益價值觀之間的絕對沖突、以及不同文化語言背景下對彼此復雜的聯想和奇異揣測,進而又引發了社區新一輪的恐慌和混亂,且出現了“維權派”。隨后,一些志愿者也開始從原先的支持者行列倒戈加入維權派。一時間,所有的情緒,夾雜著幣價走低等現實因素,社區情緒一下子開始了新的宣泄。
最先挑起的紛爭,竟來自第一批”華語社區“內部,一些人開始發牢騷、指責其他志愿建設者的能力,從而”引戰“,同時上演激烈的口舌之爭,激化并壯大了原本就存在的”維權隊伍“。新的”維權共識“愈演愈烈,還有人專門成立了”鐵軍群“,開始有組織的實施維權運動,目標是要給項目發起者之一——阿桑奇的兄弟等人施加輿論壓力,同時聯系律師和其他組織(LegalDAO)等,商議起訴、凍結和索要德國基金會的ETH等。期間,維權派還發起了新的discord社區——DecryptAssangeDAO。以下這篇文章即出自”維權派“,大家可以感受下(我個人認為這是一種非理性行為):
Starknet生態衍生品協議ZKX新測試網Polaris:4月25日消息,基于 Starknet 的去中心化衍生品交易協議 ZKX 宣布發布新版測試網 Polaris,該版本添加了一個做市機器人來加快訂單執行,并添加資金費率功能來維護平臺穩定性。[2023/4/25 14:25:45]
起底 Assange DAO - 是騙局還是去中心化社群的湮滅之路?
伴隨而來的是,建設者群體中又演化出了新的聲音和新的建設路線。4.13日下午,華語建設者的一場線上討論會上,又涌現出新的路線聲音——開發社區自動化治理平臺,希望另辟新的道路組織志愿者開發一套工具產品,實現社區程序化治理。據不完全了解,近兩日還組織了meme傳播團隊,旨在尚未有應用落地前將JUSTICE朝著meme幣方向推進。
除此之外,華語建設者早期第一批志愿者也仍在按照既定計劃持續推進治理工作、與英語社區建設者持續溝通建設中(比如,JUICEBOX手續費申請、4.23布魯塞爾音樂會合作活動等)。在此期間,英語區志愿建設者們也涌現出了積極的力量,由@EWillHelpYou牽頭,希望將AssangeDAO重新恢復,仍在積極的努力建設和推進具體事務中(比如:阿桑奇新聞自由獎及NFT項目等)。
總之,目前AssangeDAO社區迭代建設,正處在多種共識“布朗運動”、彼此獨立運作但也有個別交集、一小撮理想主義精神信仰和大部分投資主義糾結交織的**“方向未明”階段(風險),尚無法判斷哪種共識有絕對的力量能主導未來DAO的持續發展建設。**
但我也相信,隨著時間的推移及各種實踐實驗,終有一些短期共識會在實踐中被“淘汰”,能長期留存下來的共識應該是一些務實派——有理想有情懷、對阿桑奇有較高認知度、踏實做事的人(機遇),最有可能形成AssangeDAO的主共識。
開弓沒有回頭箭。去中心化自治組織,如果一開始沒有從機制、規則上定義清楚“共識”,期望通過組織中“人”的碰撞與溝通來達成,即使有非常宏大的敘事意義,也將注定這是一條更加艱難的“漫漫長路”!
2. CultDAO定義了一種全新的DAO發展方式
雖然DAO路漫漫,但DAO賽道的迭代進化,似乎一直都不缺“新”的主角、上演新的故事。3月底4月初,CultDAO引人矚目成為新的焦點。
進入CultDAO官網,無論從設計風格、還是自動播放的背景音(查理·卓別林在二戰前自導自演的電影《大獨裁者》片末4分鐘精彩演說),處處都透露著魔幻神秘色彩和崇尚公平、正義與自由的力量感,讓人不得不好奇這究竟是個怎樣的項目?
CultDAO創始團隊完全匿名,它項目被很多人知道,是當1月26日知名區塊鏈合約審計機構@SolidProof_io發推開始,真正爆發卻是在3月底4月初,而目前$Cult市場有走低趨勢。
公鏈Neo將于8月24日進行Neo-CLIv3.4.0升級:8月19日消息,公鏈Neo發布Neo-CLIv3.4.0升級公告,將于8月24日部署到主網,該版本的改進和優化包括:在原生合約Contract Management中新增一個名為Hash Method的方法、將Neo.Json從Neo移到一個獨立的項目以降低Neo的耦合性、在Token Tracker插件的GetNep17Balances接口中新增對name/symbol/decimals的支持、修復了一些已知問題。Neo表示,v.3.4.0修改了原生合約和虛擬機,所以需要重新同步數據。[2022/8/19 12:36:17]
通過下面兩個鏈接,可以了解CultDAO全部官方信息介紹,獲取有關Cult代幣和DAO詳細的解釋。
https://doc.cultdao.io/
https://cultdao.io/faqs
從DAO的運作模式上來看,很多人說CultDAO是“去中心化風險投資DAO”。但CultDAO發起人@MrOmodulus曾明確發推表示“We are not a VC(我們不是VC)”,而更應該是個“基金”,它不僅會像早期VC那樣支持盈利性質的項目,也同樣會支持有相同理念的非盈利項目或活動等。CultDAO宣言和官網中曾多次提及“Cult DAO seeks to fast forward the collapse of the global economic order and to fund the revolutionaries seeking the same goal.(CultDAO的目的是通過提供基金,來資助那些為去中心化社會事業做貢獻的變革者,從而試圖加速全球經濟秩序的瓦解)”,可見其雄心勃勃。

CultDAO的精神屬性極其鮮明——構建去中心化的社會思想,通過提供資金的方式推動有革命意義的去中心化事業發展。它對所要資助項目提出三大核心原則(這也是對提案項目的三大要求):
Fight Against Centralisation(反對中心化)
Further the Cause of Decentralisation(推動去中心化事業)
Directly Benefit a Noble Cause(直接有利于一項崇高的事業)
如果僅僅只是精神信仰和理念上讓人驚嘆,Crypto賽道越來越不缺有宏大敘事和意識形態的項目。我們認為,CultDAO最吸引人的地方有以下幾點:
歐洲央行:歐盟當局可能對PoW加密資產交易征收碳稅或禁止挖礦:7月14日消息,歐洲央行的一份新報告質疑氣候風險是否計入了比特幣等加密資產。該報告評估了與加密資產相關的氣候風險,嚴厲批評了使用PoW共識算法的區塊鏈(尤其是比特幣),并將能源密集型的PoW算法與化石燃料汽車進行了比較, 并將PoS比作電動汽車。歐洲央行認為,截至2022年5月,比特幣和以太坊目前的碳足跡抵消了大多數歐元區國家的溫室氣體減排目標。
文章認為,由于歐盟現有的碳減排目標,歐盟當局很可能采取干預措施來監管比特幣等PoW加密資產,如要求披露碳足跡信息、對持有或交易加密貨幣的行為征收碳稅,或者徹底禁止挖礦。該報告的結論是,如果不對PoW加密貨幣采取行動,歐盟當局可能不會在2035年計劃日期之前實施限制化石燃料汽車使用的計劃。 根據歐洲議會目前正在審議的《加密資產市場(MiCA)條例》,2025年現在是針對PoW加密資產采取懲罰性措施的目標日期。
報道稱,盡管歐洲央行的研究文章是推測性的,并且不包括立法者的直接意見,但它表明了歐盟當局目前對不同類型的區塊鏈技術的看法。諸如此類的報告也可能影響歐盟議會未來的決策。(Cryptobriefing)[2022/7/14 2:12:51]
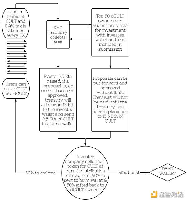
首先,它通過DAO的機制設計及代碼化,將去中心化思想的信仰和理念進行徹底的落地,讓整個DAO的經濟模型、決策機制完全由鏈上智能合約來執行,過程中沒有任何中心化的控制和干預。**比如,大家常見的DAO的國庫多簽和投票,CultDAO全部都是鏈上完成的,投票一旦通過就會自動從國庫撥款到被投項目方,并且按照提案提交的事先約定好的規則去執行收益劃撥、代幣銷毀、國庫充實、投資退出等事項,投資閉環的執行動作幾乎100%全部自動完成。這也同時意味著,DAO的后續運轉、與發起項目的團隊方可以完全沒有關系了,包括其鏈上合約控制權也被銷毀掉了,那么任何人或機構都無法阻止或更改它的運轉,而這也正是區塊鏈非常核心的底層思想。
下圖是CultDAO的經濟模型:

來自CultDAO宣言原文:https://cultdao.io/wp-content/uploads/2022/01/CULT-DAO-Manifesto-1.pdf
注:1.通過質押Cult可以得到DCult,且只有前50名Cult質押者可以動態自動成為守護者(Guardians)。守護者可以發起提案,但不能參與治理投票;其他DCult持有者(非守護者)擁有CultDAO的治理投票權力。2.CultDAO有兩類成員,一類是普通的Cult持有者(沒有質押),另一類是將Cult質押得到DCult的持有者;其中,DCult持有者根據持有量大小再分為Top50的守護者和其他選民(被稱為The Many),選民擁有對提案的投票治理權,守護者擁有提案權但不參與投票影響,守護者也會動態變化。當然,選民也可以自發將其選票委托代理給公開選舉出來的代理選民(之所以有這個功能,可能的考慮是,以太坊鏈上交易手續費較高,會影響普通選民的投票參與度)。守護者的資產衡量是以其個人資產衡量,所以不會是代理選民。
貝萊德:預計未來數月市場波動性將加劇:7月11日消息,資產管理公司貝萊德表示,在美聯儲改變政策路線之前,預計將會看到真正的經濟陣痛,其后果是通脹將在短期經濟周期中持續。預計未來數月市場波動性將加劇,債券和股票的風險溢價也將上升。從戰略角度上看好股市,但目前在短期內將減持股票。更愿意承擔信貸風險,因為違約風險似乎得到了控制。在長期投資組合中,仍然增持股票,減持政府債券。(金十)[2022/7/11 2:06:10]
其次,CultDAO抓住了DAO的內核——去中心化自治,將底層基礎規則固化且無人能撼動(哪怕是有瑕疵)。所謂的自治,應該是在關鍵的一些環節,完全去除主觀人的因素的影響。CultDAO做到了這一點,在整個投資流程的關鍵環節上都完全鏈上智能合約代碼化,不以任何人的意志為轉移,甚至不會用到任何第三方工具平臺。并且,CultDAO的守護者機制會伴生演化出SubDAO社區型守護者。隨著Cult代幣市值的不斷增長,DCult持有人進入top50成為守護者的成本也會越來越高,因此就可能出現聚攏群體形成子DAO的方式,由子DAO整體(多簽地址)作為DCult持有者進入Top50從而拿到守護者角色和提案資格,并以社區化運作的方式參與到CultDAO的治理和建設中來。
除此之外,CultDAO中也存在因為不同提案產生完全相反的社區意見,但不同于其他DAO,社區成員不會因為意見不合就“互相撕逼、罵戰”進行無謂消耗,而能做到就事論事“只要能上提案,投票見分曉”,畢竟投票規則是既定無法被任何人改變的。同時,CultDAO社區提案運作流程,也完全是模板化和流程制式化進行,確保了信息的公開、公正、透明。
反觀現實,目前DAO賽道大多的社區自治化,主要是靠人和組織的力量,依靠各種工具等,去建立一套自己的治理框架、激勵機制、項目孵化、共識文化等,并在發展過程中迭代優化,而且一般是鏈上鏈下混合模式治理。尤其,越是在早期階段的DAO,還需要相對中心化的組織推進才能有所成效,更不用說治理規則會“因人而變”;同時,很多DAO在發展過程中都不可避免會遇到共識無法統一、路徑與初心偏離、不同文化背景下的溝通爭執和糾紛混亂等非常大的資源耗散問題。
從以上這兩點來看,CultDAO絕對可以稱得上是DAO賽道的里程碑式進化,
當談論到CultDAO的價值意義時,有些人說“短期也會容易被土狗操縱”導致負面聲譽和市場情緒走低,這的確很難避免。但是,從它的運作邏輯來看,對被投項目支持13ETH也并非“巨資”投資,但卻無論項目大小都要按照要求經過完整的投資流程,而且隨著對守護者的競爭越來越強、社區成員認知的螺旋式迭代等,一切將由市場驗證給出最好的答案。
我倒認為,CultDAO除了給被投項目提供資金支持外,當前更重要的價值是“媒體和傳播”意義,并逐漸構建起所謂的“CultDAO生態”。因為,13ETH的投資支持,被投項目一般可能是處在項目早期甚至是種子期、市場規模還不夠大或影響力不夠強的階段,而Crypto又是前沿新興創新領域、新項目層出不窮且需要很好的運營推廣,若能申請或得到守護者的青睞、并將其提案詳細介紹和曝光,首先將會在CultDAO社區中引起很多關注、傳播和更廣泛的討論,配合被投項目方自身的運營活動等,也會起到非常不錯的運營推廣價值,PandaDAO就是個典型案例。因此,CultDAO也可能會成為一個投資者聚集的大本營,且具有自發傳播性質的“投資+媒體”社區。
還有朋友提說,CultDAO再往后也可能會往“儲備貨幣”方向發展。隨著申請提案的項目越來越多、競爭也越來越激烈,被投項目方為了“投其所好”擁抱CultDAO社區,將項目方代幣與Cult資產對一起做LP池,那么這兩個項目的成長會長期綁定在一起,Cult也就會產生類似傳統金融中“美元”作為外匯儲備貨幣的特征。假如這些項目都有不錯的持續成長壯大,那Cult也會受益且可能進入到全新的階段——不依靠被投項目資本回報而是擁有了貨幣金融的邏輯。
總而言之,未來CultDAO會發展成怎樣,一切皆有可能。但至少,CultDAO的回報邏輯不僅有投資回報、也有媒體賦能價值,未來還可能會發展出強大的貨幣金融價值,以及用DAO的方式構建一個Cult去中心化生態,想象力和潛力空間還很大!(當然從短期市場表現和被投項目質量來看,Cult也正在經歷與“人性”較量的關鍵時期,對守護者機制是否還有優化策略也有待持續觀察追蹤。)
無論如何,從DAO賽道迭代進化來看,CultDAO也是提供了一種新的啟發——DAO的核心骨干和基礎架構完全不可被更改,所有人都可以圍繞它再去演化發展DAO的各種可能性。Cult是邪教還是信徒,讓我們拭目以待!
3. Nation3DAO再次令人耳目一新
4月中下旬,又一個吸引Crypto注意力、具有很強精神信仰和宏大敘事的項目——Nation3快速占據各大KOL和社區的空間展開激烈討論。而它最與眾不同的是,其定義的DAO治理機制似乎又是DAO賽道的又一次迭代,引人思考。
Nation3 DAO的官網,正如它的中譯名“云上國”一樣的清新優美風,不像前面兩個案例那樣的黑白嚴肅感,但市場走勢卻是猶如云上“過山車”。那么,它是一個什么樣的DAO?
在Nation3的宣言中,它說“It's time to re-invent the nation state(是時候重新設計民族國家了——一個由web3和加密社區驅動的數字國家)”,這就是Nation3 DAO的目標或愿景。
Nation3 DAO定義的治理機制,與DeFi賽道核心項目Curve類似,設計了VE-Token機制。用戶通過Balancer購買$Nation后,將Nation質押鎖定并獲得$veNation來參與DAO的治理。詳細可點擊鏈接查閱:

https://wiki.nation3.org/governance
Nation3 DAO利益相關方包括以下幾類角色:
創始團隊
$Nation 持有者,獲得市場動態價值
$veNation持有者,可以對社區提案進行投票、并獲得流動性獎勵(參與的相關提案獲批時)
公民(至少2個$veNation的持有者,可以參與即將到來的限量版Genesis護照NFT申領,NFT護照不可轉讓),能夠提案和對治理提案進行投票,并獲得流動性獎勵。公民是Nation3 服務的核心用戶,同時也是推動Nation3 前進的建設者。Nation3 公民提出提案、開展研究、實施議案、投身工作組,并完成成功啟動云國家所需的其他工作。他們將時間和專業知識投入到項目中,同時運用 Nation3 DAO 的資金。
$NATION初始供應量42069,80%歸社區(DAO財庫代持和通過推特空投),20%歸創始成員和貢獻者,是否增發鑄造由社區治理決定。$veNATION持有者是那些為DAO投入資金多于投入時間的人,通過鎖定$NATION(即限制流通)、且長期經濟承諾(鎖定期1-4年),來形成$NATION增值的蓄水池,從而將NATION3 DAO資本化。具體鎖定規則如下:
1 $NATION 鎖定 4 年 = 1 $veNATION
1 $NATION 鎖定 3 年 = 0.75 $veNATION
1 $NATION 鎖定 2 年 = 0.5 $veNATION
1 $NATION 鎖定 1 年 = 0.25 $veNATION
而且,$veNATION 不可轉讓,只能通過鎖定$NATION來獲得。$veNATION數量與鎖定$NATION的時間正相關,并且隨著時間的流逝而減少。由于鎖定期越長則持有$veNATION 數量越大,因此,$veNATION 降低了資金量小的人的參與門檻,即:質押4 年,花費更少的$NATION ,可獲得與質押更多$NATION而只鎖定1個月的人,擁有一樣的$veNATION個數。
Nation3的公民具有長期的經濟一致性。**如果作為公民的 $veNATION 持有者不更新他們的鎖定、并允許所需的$veNATION余額隨時間流逝而下降,因此認為他缺乏任何長期承諾,那么他的NFT 護照將被銷毀。所以,若要持續保持公民身份,就需要保持其$veNATION數量不少于2.當然,公民也享有相應的權利,包括物理空間服務、discord某些頻道訪問權、提案和決策權等。
所有公民都是 veNATION持有者,但并非所有 veNATION 持有者都是公民。這樣的機制,確保了兩個群體參與治理的制衡機制,同時也避免了短期投機者對于DAO治理的噪音和干擾,為真正有能力參與“數字國家”治理的人才賦予更高的治理權重和長期的價值回報。
雖然Nation3 DAO是個很宏偉的“計劃”,而且還尚未完全正式啟動建設,但從它的經濟模型來看已經讓我覺得“耳目一新”,這是DAO賽道的第一個VE架構的治理模型,應該也一定程度上規避大量DAO中短期利益與長期利益的復雜糾葛。讓我們期待云國的到來吧!
最后,通過對DAO的觀察與實踐,總結如下幾點思考:
1. 自治,是去中心化組織的基礎骨架核心;
2. 實現自治,一方面通過類似CultDAO的方式,一開始就將核心規則實現鏈上智能合約代碼化;另一方面可以通過組織的方式,建立制式化流程、模板等標準機制,讓人成為流程中類似“機器”的執行節點、無需太多主觀意識判斷;(比如,在discord創建新頻道,可以提案制定規則,將頻道申請和創建頻道兩個動作權限分離,只要申請人符合諸項申請條件要求,創建人在規定時間內創建完成等,而不是申請人去找某個管理員才能完成,管理員也只有執行權,申請人相當于自助完成流程。)
3.合理的治理框架,是要在伴隨時間的推移,能讓真正有價值貢獻的人從中脫穎而出、且不容易被“居心不良”之人帶偏,從而確保治理框架的穩定迭代和健康發展、甚至應該包含有博弈機制等;
4.國庫是DAO發展的經濟基礎,或者說要有相對明晰的收入模式。
附:
1. 澳大利亞阿桑奇運動組織官網
2.卓別林的電影《The Great Dictator(大獨裁者)》于于1940年首映,它尖銳諷刺了納粹主義和阿道夫·希特勒。全戲高潮在片末,他公然要求在上對抗法西斯主義。
《大獨裁者》經典演講片段(中英字幕)_嗶哩嗶哩_bilibil
Tags:DAOCULTULTIONChain Estate DAOCULT幣MANEKI Vault (NFTX)Smart World Union
今天下午推特和群里突然炒起了 ENS,什么「3 位數 4 位數都被注冊了」,「小心有人用小寫 L 代替 1」等等言論到處都是,ENS 的交易量也是直線拉升.
1900/1/1 0:00:001.DeFi代幣總市值:1251.3億美元 DeFi總市值 數據來源:coingecko2.過去24小時去中心化交易所的交易量:449.
1900/1/1 0:00:00伴隨區塊鏈、大數據、人工智能等技術的發展,以Web2.0為代表的“信息互聯網時代”也正朝著Web3.0 即“價值互聯網時代”演化,在這個過程中,“數據”逐漸成為經濟發展的核心.
1900/1/1 0:00:00人類的感官究竟在多大程度上能夠被替代或欺騙?全面數字化究竟是不是人類前進的方向?如果生活中的一切皆可以被數字化,那么生活本身的意義又在哪里?「元宇宙」一詞最初出現在科幻小說中.
1900/1/1 0:00:00距進入元宇宙就差突破性的臨門一腳。人類每次技術大爆炸必然都伴隨著生活方式的巨變。例如電話的出現直接打破了原本世界空間上的壁障,并且還間接影響了此后幾十年社會經濟、生產生活,甚至戰爭;再比如互聯網.
1900/1/1 0:00:00“大多數 P2E 游戲都被過度炒作了,并且這些游戲并不好玩。”這樣的觀點在當前的 crypto 行業里是普遍存在的,也因此,很多傳統游戲玩家對 Gamefi 依舊抱著懷疑的態度,而目前市場上可玩.
1900/1/1 0:00:00