BTC/HKD-2.32%
ETH/HKD-2.37%
LTC/HKD-1.73%
ADA/HKD-2.03%
SOL/HKD-2.36%
XRP/HKD-2.46% 
課程內容(來源:受訪者)

退款相關內容(來源:受訪者)

(來源:受訪者)
信網4月18日訊(記者李美玉)優惠購買的課程,想要退費要按照原價扣除已上課的費用后再退,是否存在霸王條款?近日,市民金女士向信網(0532-80889431)反映稱,她去年給孩子在青島新航道教育市南雅思校區報名了留學國際課程,因身體原因孩子無法繼續上課想要退款,需要按照課程單價原價去退,而她報名時是享受了一定優惠價格的。青島新航道教育方面稱,對于中途因個人原因退課退費的學生,則需要按照協議上規定的來。
俄羅斯將為西伯利亞比特幣礦工提供稅收優惠:金色財經報道,俄羅斯將為西伯利亞比特幣礦工提供稅收優惠,此前該國央行也表示已準備允許在國際貿易中使用比特幣和加密貨幣。(bitcoin magazine)[2023/2/12 12:02:13]
因身體原因無法上課想退款
金女士告訴信網,她于2021年9月份,在青島市南區香港中路遠洋大廈新航道教育市南雅思校區給孩子報了兩個出國留學課程,共花費12.7萬元。其中一個課程已經上完,另一個價值11.1萬元的“2021錦秋A-level一站式計劃B”正在按照計劃學習當中。
金女士表示,由于孩子近日身體不適,不能繼續學習,因此想要退課退款。“經過聯系新航道教育的老師,我了解到協議上有關于退款的規定,意思是已經上了的課程,需要按照課程單價原價,甚至超過原價的金額扣除后,退還剩余的部分。”
幣印將對部分礦池實行零費率優惠及相應結算調整:9月5日消息,據幣印礦池官方公告,將對全部在挖BTC和ETH的客戶于2022-09-08至2022-12-07期間實行零費率優惠。其中在礦池余額或礦池賬戶持有1 BTC以上,或5 ETH以上的客戶將專享BTC、ETH零費率一年。針對結算功能,BTC費率模式將由FPPS變更為PPLNS,存放礦池余額的BTC、ETH暫停提現,并暫停提供閃兌功能。另因礦池賬戶資金托管幣印錢包,具體提現方案將參照幣印錢包官方公告執行。
幾日前,幣印礦池曾將ETC的挖礦費率由 3% PPS+ 調整為 0% PPS+。
昨日報道,幣印因缺乏流動性導致提幣困難,將于近期提出解決方案。[2022/9/6 13:10:20]
金女士認為,孩子所報名的“2021錦秋A-level一站式計劃B”課程本就是套餐,套餐價是已經按照課程單價優惠后給出的價格,價值11.6萬元,而新航道教育在此基礎之上,又給金女士優惠了5千元,最終該課程的實際交易額為11.1萬元,因此在退費時,對于已經上過的課程,新航道教育應當按照實際交易額折算后的價格進行扣除,而非按照原價,甚至更貴的單價扣除。
CouponOne優惠寶CPU與43家商戶開展落地應用合作:據CPU官方介紹,CouponOne優惠寶CPU通過與43家商戶開展落地應用合作,已利用返利優惠券token為合作商家帶來了18萬新增客戶到店消費,第一季度首次實現126萬元盈利,并計劃今年內擴大落地合作商戶至1000家。此外,優惠寶團隊計劃將50%的利潤用于在市場上回購CPU及空投給持有CPU的用戶。[2018/4/16]
新航道:退款要按照原單價
“舉例來講,協議上說一個單元的大班課程要按照6000元扣除,一節一對一課程要按照660元扣除,這個價格簡直高得離譜,比他們標注的課程單價還要貴。”金女士指出,截止到目前,共計18個課時的大班課程,孩子已經上了3個課時,共計40節課的數學課程,孩子已經上了10節課,如果按照新航道教育的算法,金女士將被少退不少錢。
委內瑞拉區塊鏈觀察站執行秘書:使用石油幣的商人將享有稅收優惠 石油幣將在三到六個月內對該國經濟產生積極影響 :據ccn報道,委內瑞拉區塊鏈觀察站執行秘書Daniel Pe?a最近在接受Cuatro F報的采訪時指出,石油幣Petro(PTR)是一種加密貨幣,因此不能被封鎖,其交易也無法追查,石油幣會看到中間商的消失。他還表示,石油幣將在三到六個月內對該國經濟產生積極影響。這就是為什么美國總統特朗普通過行政命令“攻擊”加密貨幣,阻止美國公民和居民購買它。Pe?a還補充說,作為該國加強石油幣采用計劃的一部分,使用石油幣的委內瑞拉商人將享有稅收優惠。石油幣將“無疑會降低成本”。[2018/4/9]
截至發稿前,金女士告知信網,已收到新航道教育的退款7.58萬元,這其中包含1萬元的留學中介費,該金額是按照協議內容扣除后的費用。金女士核算得出,這比金女士按照報名時實際交易額折算的價格,少退1.5萬元。
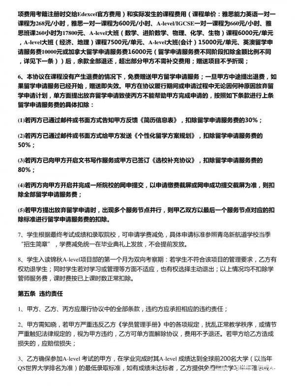
根據金女士提供的協議內容,信網發現“2021錦秋A-level一站式計劃B”共包含四種課程,分別為“260H雅思”班課、“A-level7選3”班課、“40H雅思”VIP課、“40HA-level/IGCSE”VIP課。
在協議的退款內容方面,已寫明“若甲方因個人原因要求退費,則須遵守乙方《學員管理手冊》中的相關規定,若無違紀,乙方在扣除學管師服務費、甲方考籍及考位占用費人民幣5000元、考籍管理費110英鎊和實際發生的課程費用后,余款全部退還,超出部分甲方不需補交費用;贈送項目不予折現。”
信網注意到,該段內容將“實際發生的課程費用”明細進行了詳細說明,包含每一項課程的價值,此外,協議將該處內容的文字字體進行加粗,相較其他內容一目了然。
已經不允許學員一次性交全費用
為落實此事,信網聯系到青島新航道教育市南雅思校區,負責人文老師表示,此前為了讓家長了解關于退費的規定,協議上的相關內容寫得非常詳細,還特別進行加粗處理,提醒家長留意查看,并且有老師口頭再向家長闡述一遍,以免日后產生糾紛。
文老師稱,金女士當時為孩子購買“2021錦秋A-level一站式計劃B”課程確實使用了優惠,但是該優惠應該在孩子上完課后才意味著享受完,對于中途因個人原因退課退費的學生,則需要按照協議上規定的來,“另外,我們今年又更新了交費政策,已經不允許學員一次性交全費用,如今需要分階段交費。”
山東元鼎律師事務所的劉喬喬律師表示,此事由于消費者違約在先,如果青島新航道教育已經在協議中,對于退費的項目、金額等具體內容寫得非常詳細,并在相關內容處進行字體加粗等重點標識,提醒消費者在簽約時注意查看,那新航道教育屬于維護校方的合法利益,并不能以此斷定存在霸王條款行為。
“但是,如果課程單價和套餐優惠后折算的價格差額非常大,那對于消費者來講也是不公平的。”劉喬喬律師稱,這個差額如果超出原價的20%或30%甚至更高,消費者可以主張顯失公平,要求新航道教育增加退款額度,“比如金女士按照實際支付的額度折算后,應該退六萬,而按照學校的算法下來只能退一兩萬,縱然學校有協議加持,消費者也要承擔相當大的損失,這是不合理的。”劉喬喬律師建議金女士和新航道教育進一步協商。
行業主要上市公司:中控技術(688777)、寶信軟件(600845)、華中數控(300161)等本文核心數據:工業軟件專利申請數量、工業軟件專利區域分布、工業軟件申請人排名、專利市場價值全文統計.
1900/1/1 0:00:00經濟學思考:世界上只能有一種真正的國際貨幣嗎?傳統觀點:世界上只能有一種真正的國際貨幣。傳統的觀點認為經濟主導地位與貨幣主導地位相伴相生.
1900/1/1 0:00:00阿里巴巴2022財年Q3營收2425.8億元人民幣,市場預估2463.66億元人民幣;Q3凈利潤204.29億元人民幣,同比下降74%.
1900/1/1 0:00:00來源:央視財經 近日,數字人民幣App正式在各大應用市場上線,7日,京東、美團、餓了么、天貓超市、滴滴出行等49家平臺已接入數字人民幣系統.
1900/1/1 0:00:00短期操作分析 比特幣:有許多大戶與巨鯨選擇聞風而動,平掉空頭倉位巨鯨開始出現,也是這一波巨鯨平倉導致了本身沒有太大增量資金的市場卻迎來了大餅的大幅度反彈.
1900/1/1 0:00:00Galaxy Digital CEO:企業可以使用自由資本,無論是否有必要:7月7日消息,Galaxy Digital首席執行官Mike Novogratz今日發推特支持申請并獲得PPP(薪金保.
1900/1/1 0:00:00