BTC/HKD-1.98%
ETH/HKD-6.65%
LTC/HKD-3.22%
ADA/HKD-4.19%
SOL/HKD-4.28%
XRP/HKD-4.07%2020年12月17日,金鏈盟與金融科技·微洞察聯合發布了《數據要素視角下的產業區塊鏈新機遇——2020年全球區塊鏈發展趨勢報告》。關注公眾號并回復:?區塊鏈?,即可下載報告全文PDF
2020年,信任顯得更加難能可貴。
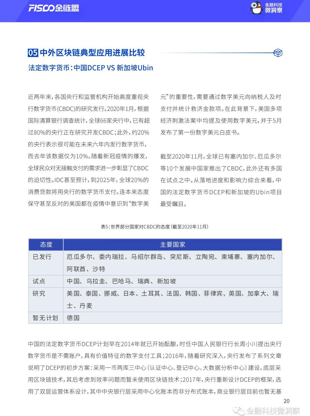
疫情沖擊之下,全球環境不確定性提升,原本的社會秩序被干擾,國際和經濟局勢也發生了重大的變化,逆全球化思維進一步擴散,各國對他國的不信任感和供應鏈過于集中帶來的脆弱性更是愈加嚴峻。滄海橫流之際,區塊鏈作為傳遞信任的機器,其價值反而得到了更大的顯現。從結果來看,區塊鏈技術憑借分布式、對等性、難篡改、機制透明等優點,在傳遞信任、幫助產業實現數字化轉型、構建數字經濟基礎設施和解放數據生產力等層面發揮了天然的優勢,逐漸在一些需要跨境、跨行業、跨產業協作的分布式商業應用場景中有了用武之地,市場規模也相應高速增長。
相應地,區塊鏈的受重視程度也進一步提升。繼去年區塊鏈技術被提升至我國國家戰略的高度、成為我國核心技術自主創新的重要突破口之后,美國白宮亦在2020年10月將分布式賬本技術列入到國家戰略性關鍵與新興技術清單之中。可見,全球區塊鏈產業的發展已經進入了快車道,區塊鏈技術的自主可控成為核心命題,未來的競爭態勢也將愈趨激烈。
南非監管機構計劃在2022年初完成加密貨幣框架:12月10日消息,南非監管機構計劃在2022年初完成加密貨幣框架,加密貨幣規則旨在保護南非的脆弱人群。(金十)[2021/12/10 7:31:26]
立足于2020與2021之交,全球和中國區塊鏈相關產業的發展現狀和發展格局究竟如何?中外的發展又有何差異?我們已在哪些細分領域領先、在哪些領域仍有短板?2021年又有哪些明朗的發展趨勢可供我們預見?謹此,我們希望通過本報告,回顧這一年來的產業格局變化、政策變遷、技術突破和應用革新等,進而為區塊鏈從業者判斷未來的趨勢提供參考。



韓國將按原計劃在2022年1月1日對虛擬貨幣活動進行征稅:10月1日消息,韓國將按原計劃在2022年1月1日對虛擬貨幣活動進行征稅,虛擬資產投資者需要在2023年5月提交全球所得稅申報表時,報告并支付2022年一年內獲得的相關收益。此前消息,2020年7月份,韓國發布的擬議2020年稅法修正案草案表示,韓國政府將通過虛擬貨幣等虛擬資產獲得的收入納入其他收入,并將從2021年10月份開始對每年超過250萬韓元的數字貨幣收入征收20%的資本利得稅,需繳納虛擬資產資本利得稅的人需要在每年5月進行申報,后延后至2022年1月份。(韓民族日報)[2021/10/1 17:19:47]



機構調查:英國央行將于2022年底或更早加息:9月10日消息,在9月6日至9日機構的一項調查中,80%的受訪者認為英國央行將提前加息。調查顯示,英國央行將在2022年底前加息,比此前預計的時間要早,而且隨著經濟從疫情和高通脹問題中穩步復蘇,加息的時間可能會更早。該調查還提到,預計利率將在2022年第四季度從目前的紀錄低位0.10%升至0.25%(8月份的調查顯示維持不變)。英鎊兌美元最近處于復蘇狀態,因此英國央行加息的積極前景可能增加上行動能。(金十)[2021/9/10 23:15:20]



OKT創世發行將于2021年1月1日開始:根據OKEx官方公告顯示,OKExChain將分四個階段啟動主網,其中第一階段是OKExChain創世階段(2021-01-01 00:00到2021-01-14 24:00),將完成OKT的創世發行,OKB持有者可通過OKEx Jumpstart以質押OKB方式獲得OKT。此后,OKExChain將分別完成主網穩定性測試、轉賬功能及智能合約虛擬機開啟等工作。
據官網消息,OKExChain旨在打造最好的交易公鏈,任何個人和社區組織都可基于OKExChain建立自己的區塊鏈應用。OKT是OKExChain的底層通證,采用與比特幣類似的減半模型,初始發行為1000萬,初始區塊獎勵為1 OKT,每三年減半,理論總發行量約為7220萬。詳情見原文鏈接。[2020/12/29 15:59:26]


動態 | Mt.Gox賠償推遲5個月,善后計劃提交期限延至2020年3月31日:Mt.Gox發布聲明表示:由于大量善后索賠(這些索賠尚未被受托人全部或部分批準)仍然沒有確定是否要接受索賠評估程序,并就索賠評估的請愿決定提出上訴,因此Mt.Gox善后受托人目前依然沒有在善后計劃中修改索賠、還款方式的權利,而且是否需要針對善后索賠制定適當措施也未能確定。所以,在還款方式上其實無法進行任何有意義的討論,也不可能在2019年10月28日之前提交善后計劃。預計法院將需要一些時間來確定究竟是否需要善后索賠,然后才能提交善后計劃。鑒于上述情況,Mt.Gox善后受托人向東京地方法院提出了尋求延長善后計劃提交期限的動議,2019年10月25日,東京地方法院發布了一項命令,允許延長期限到2020年3月31日提交善后計劃。[2019/10/29]




























作者:MartinYoung 編譯:萌眼財經 毫無疑問,去中心化金融是2020年加密市場勢頭的主要驅動力.
1900/1/1 0:00:002020年對于全球來說是充滿挑戰的一年,而對于中國這樣一個人口基礎大,且高速發展中的國家來說,則是機遇與挑戰并存。2019年10月24日,中國正式將區塊鏈技術提升至國家戰略層面.
1900/1/1 0:00:00過去一周,市值最高的加密貨幣比特幣在突破2萬美元大關之后繼續前進,并在周六漲至2.4萬美元附近.
1900/1/1 0:00:00原文標題:VerticalExpansionofDeFi:decentralizedinterestmarketrises.
1900/1/1 0:00:00?12月25日這個圣誕節,去中心化交易聚合平臺1inch以一波空投為它的用戶發放了禮物。根據與平臺的交互活躍度,用戶可領取治理代幣1INCH的數量不盡相同.
1900/1/1 0:00:00詳解DeFi新風口。 比特幣是對貨幣的重新審視,是否是貨幣終結者權且不論。至少,比特幣正在嘗試重新定義金融,DeFi也正嘗試重新解構再造金融產品模式一樣.
1900/1/1 0:00:00