BTC/HKD-1.39%
ETH/HKD-6.14%
LTC/HKD-1.44%
ADA/HKD-2.54%
SOL/HKD-3.26%
XRP/HKD-2.37%要點總結:
1.銀行風險管理是貫穿銀行整個業務流程的重要問題。根據巴塞爾委員會發布的《巴塞爾協議III》,銀行風險可以劃歸為以下幾類:信用風險、市場風險、操作風險、流動性風險、國家風險、聲譽風險、系統性風險、戰略風險、道德風險。其中屬于可以通過管理來降低發生可能性的風險為:信用風險、操作風險及流動性風險。本報告中將銀行業務按照其涉及的風險進行劃分,將可進行管理的三個風險對應的業務進行了歸類匯總。
2.繼10月24日區塊鏈技術解決銀行風控難的問題得到了國家層面的重視后,2019年11月28日中國銀行研究院發布的《2020年度經濟金融展望報告》就明確指出,區塊鏈為銀行業帶來了應用機遇。
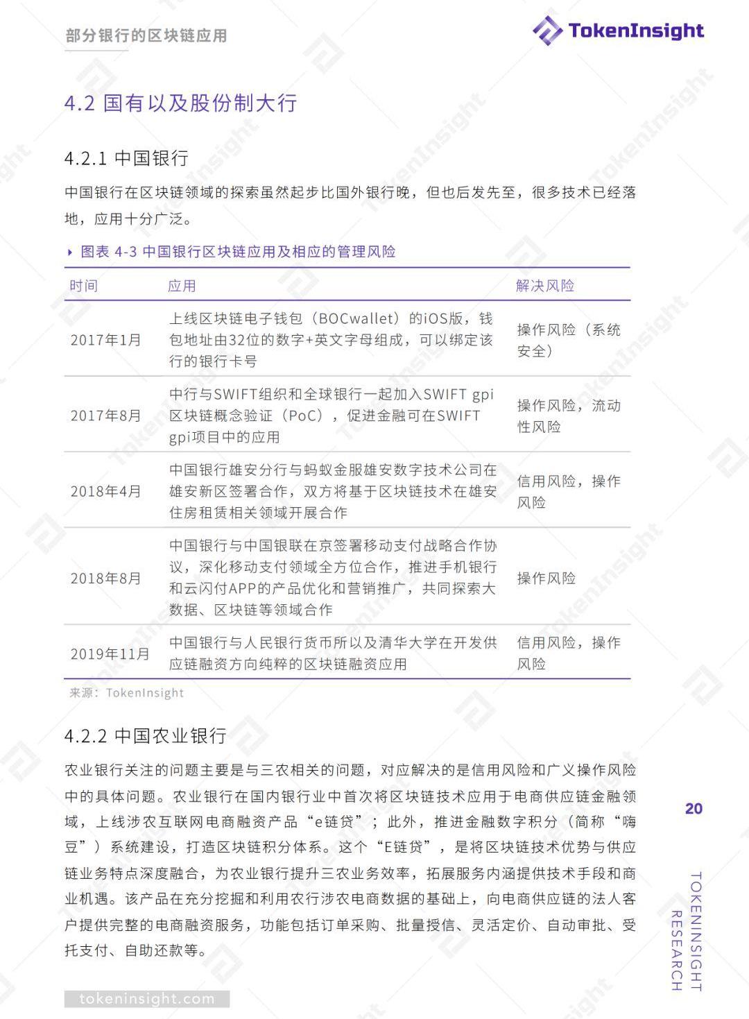
3.據不完全統計,截至2019年12月國內已經有包括工農中建在內的20多家國有、股份制以及城市商業銀行在其業務流程中落地并使用了區塊鏈技術,應用場景極廣。
Messari發布USDD Q3調研報告:Q3錢包數量增5倍:11月3日消息,加密數據研究機構Messari發布了USDD Q3調研報告,報告從供應量、質押資產、儲備金、錨定、定性分析等多個維度對USDD進行了研究。Messari指出,在經過了二季度的震蕩后USDD成功回錨,第三季度PSM的推出有助于維持錨定,并提升針對USDD穩定性的信心。
報告還指出,其中持有USDD的錢包數量在該季度增長了5倍,達到了12萬個,且平均持有的USDD價值達到6000美元。USDD的累計交易量超過62億,日均交易量的最低筆數為400。由于采用了兌換工具兼匯率穩定機制PSM,USDD目前仍然維持著300%的超額抵押率。
據悉,USDD由波場聯合儲備(TRON DAO Reserve)與區塊鏈主流機構發起,5月5日正式上線,6月5日正式升級為去中心化超抵押穩定幣,升級當日抵押率超過130%,目前的抵押率維持在300%左右。USDD運行波場、以太坊和幣安鏈等全球主流公鏈,發行總額已達到7.25億美元,總質押達到21億美元。[2022/11/3 12:13:20]
4.?注:本文中不包括供應鏈金融的應用,想了解相關內容可關注TokenInsight《區塊鏈技術賦能供應鏈金融研究報告》。
動態 | 海南成立國際知識產權交易中心 研報建議引進區塊鏈技術:據科技日報今日消息,12月28日,海南成立國際知識產權交易中心。海南國際知識產權交易中心發布《關于在海南試行知識產權定向稅收優惠及人民幣自由匯兌政策的建議》等研究報告。研究報告建議指出,引進區塊鏈技術,在知識產權登記、交易、清算、存證等方面探索適合自貿港經濟發展的創新模式。[2019/12/29]


動態 | 平安證券晨會研報:區塊鏈等信息技術融合發展趨勢明顯:據證券日報-12月27日券商晨會研報匯編,平安證券認為,在宏觀經濟承壓的大環境下,國內多數行業的中短期前景難言樂觀。不過,由于計算機行業與宏觀經濟波動的相關性相對偏低,政策支持力度不減,加之云計算、大數據、人工智能、區塊鏈等新一代信息技術融合發展趨勢明顯,我們認為計算機行業的復蘇態勢仍將延續,相對表現將好于多數行業。[2018/12/27]


動態 | 幣安研究院項目研報中文版上線:今日,幣安研究院(Binance Research)項目研報中文版正式上線。據悉,中文版研報是由中文區區塊鏈愛好者發起并承擔翻譯工作,經社群與官方共同完成。[2018/11/29]




















撰文:王冠 來源:鏈聞 一個腦洞 假如比特幣具有某種智能,它在想什么呢? 現象與噪聲 眼看Facebook大廠Libra蠢蠢欲動,央行數字貨幣計日以待.
1900/1/1 0:00:00隨著2019年即將走完,比特幣有望在年底結束時實現與年初相比的翻倍增長。比特幣的長期趨勢仍然非常強勁,而且這些增長可能會在未來幾年繼續.
1900/1/1 0:00:00現在我們經常會看到金融科技,以及金融創新等宣傳字眼,那么在數百年的金融歷史上,到底什么才是顛覆性的金融創新呢?什么樣的金融科技,能真正具備革命性價值呢?在過去兩百年的金融發展史里.
1900/1/1 0:00:00作者:CharlesEdwards 翻譯:頭等倉?? 編者注:原標題為《多頭潰敗后的悲觀市場,中本聰理論是否仍行之有效?》本文將比特幣的電力消耗與比特幣生產成本聯系起來.
1900/1/1 0:00:002019年7月,德國聯邦政府公布了實施《歐盟第4號洗錢指令修訂》的政府草案。從現在開始,包括證券代幣和加密貨幣在內的“加密資產”已被納入德國法律——《德國銀行法》將其視為金融工具.
1900/1/1 0:00:00據Coingape12月24日報道,以太坊基金會的開發人員證實,定于1月1日進行的硬分叉將提升ETH的通脹率。通脹的增加預計會進一步壓低ETH的價格。盡管如此,負面影響也有可能已經被消化.
1900/1/1 0:00:00